Manager Grant and Auto Revoke
In some scenarios the request in a workflow needs to be checked whether it is granted or revoked before the request proceeds to the next steps. In order to cater to these scenario, IDHub has provided this out-of-the-box workflow.
How To Access the Manager Grant & Auto Revoke Workflow
- Go to ‘
Workflow' in the Admin Module of IDHub using the credentials of a user that has the role of 'System Administrator'with them. - You will see the Manager Grant & Auto Revoke workflow in the workflow page.
How to view/edit the Manager Grant & Auto Revoke Workflow
- Click on the edit (pencil icon) on the Manager Grant & Auto Revoke Workflow card from the Workflow page.
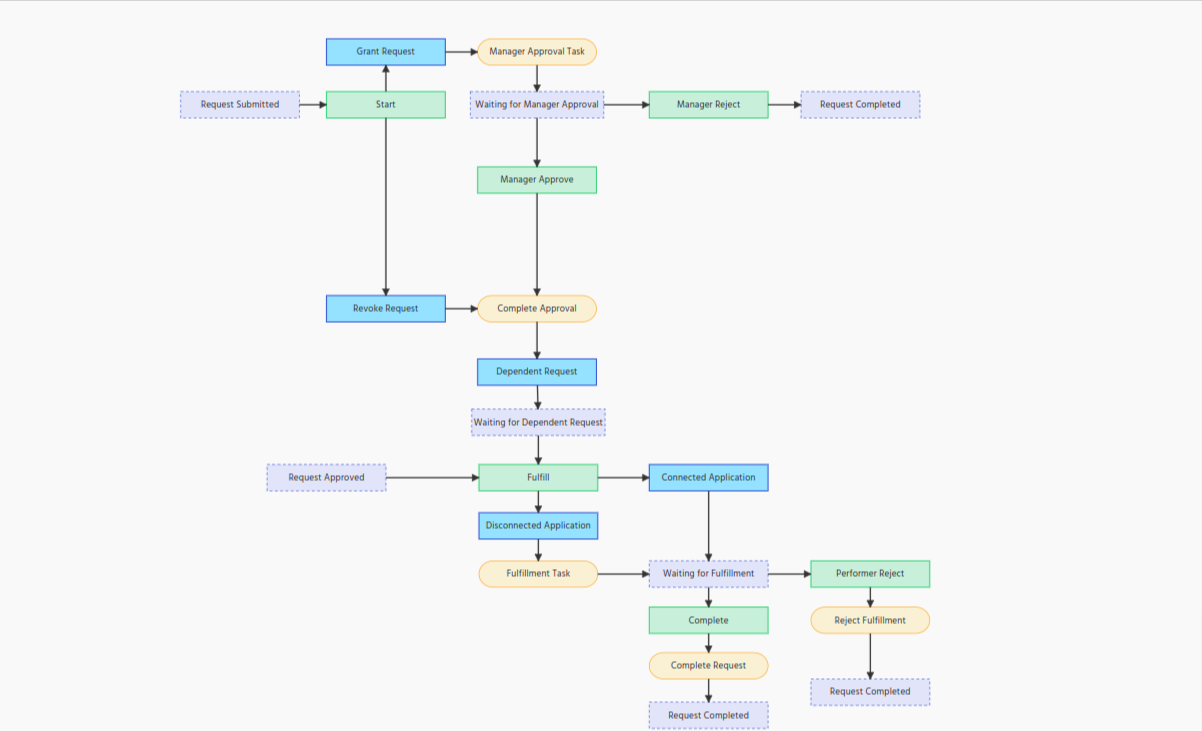
How the Manager Grant & Auto Revoke Workflow works

- The certification workflow starts with the State Node (Request Submitted)
- Start Node (Action node) is the 2nd node, which states that the request workflow has been started
Now the request needs to be checked whether the request is granted or revoked.
In case the request is granted
- Grant Request condition node is provided
- Create Task operation node is used for Manager Approver Task
- Request goes to the Manager for approval.
- Now the request is waiting for the Manager to take action on the task generated. Waiting For approval state node is put here to denote the state of the request.
- Manager Reject Action node to reject the task
- Request Completed state node to denote that the request is completed.
- Action node for the manager to approve the task
- Create Task operation node to complete the approval.
In case the request is revoked
The request will come directly to the create task operation node to complete the approval.
Now the request is waiting for a dependent request. This is provided by the condition action node.
- The state of the request is now waiting for the dependent request.
Now the request will proceed depending on whether the request is for a connected application or a disconnected application.
- In case of connected application
- Connected Application condition node is provided to denote that the request is for the connected application
- Request state is approved
- Fulfill action node is provided
- In case of disconnected application
- Dis-Connected Application condition node is provided to denote that the request is for the dis-connected application
- Create Task operation node is provided to generate the fulfillment task for the provisioning
In the next step, request is waiting for the Fulfillment
- At this stage the performance can either reject the fulfillment or approve.
- In case of Rejection flow:
- Reject Action node is provided and then the Request Completed state node to denote that the request is completed.
- In case of Approval Flow:
- Approve action node is for the fulfiller to approve the task
- Complete Request operation node to complete the request
- Request completed state node to denote that the request has been completed once the fulfiller has approved the request.